Diari d'una aprenent d'Educació Infantil
diumenge, 23 de desembre del 2012
Usos educatius dels blogs
Penjo el resum amb els conceptes més importats de com usar un blog. L'elaboració d'aquesta síntesi és extreta del llibre: Usos educatius dels blogs. Recursos, orientacions i experiències per a docents.
Etiquetes de comentaris:
Comunicació,
GTIC,
Presentacions,
Recursos audiovisuals,
Recursos TIC
dilluns, 10 de desembre del 2012
Mirada Educativa
Aquesta nena tant simpàtica és la Tanit! Té gairebé 2 anys i li encanta la música!
En aquesta imatge podem veure a la Tanit asseguda al terra de casa dels seus avis tocant un teclat elèctric, i s'ho està passant pipa!
La Tanit és una nena molt independent i s'ho passa molt bé fent coses tota soleta, sempre amb un somriure a la cara d'orella a orella.
Sempre que la Tanit sent alguna cosa de música o alguna cançó es posa a ballar i a cantar feint veiure la música a dins seu.
En aquesta activitat quotidiana que podem veure, la Tanit inconscientment està rebent una part educativa, està estimulant i diferenciant els aguts/greus, i sabent que ella també pot ser la creadora de la música manipulant qualsevol instrument i fent-ho al seu ritme.
Segons Jaume Cela: "Un nen és un animal que estressa, no un animal que s'estressa"
La Tanit no es deixa atabalar, tot i aquest moviment d'acceleració en el que vivim, ella viu en el seu propi món relacionat amb la música.
Etiquetes de comentaris:
Activitats 0-3,
COED,
Comunicació,
Imatges,
Presentacions,
Seminari
divendres, 7 de desembre del 2012
Mapes mentals
EINES DE SUPORT AL PENSAMENT
Els mapes
mentals són un conjunt de conceptes relacionats entre si per un
connector.
On podem construir els mapes conceptuals?
Cmaptools és una eina molt útil per realitzar mapes
conceptuals ja que es dedica únicament a això: plasmar amb una imatge els fets
teòrics que tenim en ment.
Podem guardar els nostres mapes conceptuals de forma
on-line. És un programa molt senzill d'utilitzar.

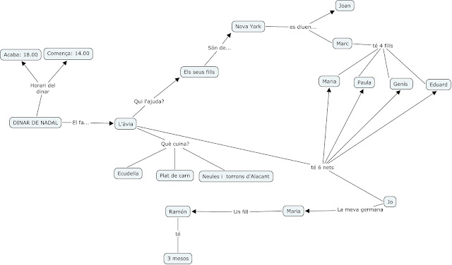
Autor: C.Andés Ávila
He fet una pràctica amb aquest programa a partir d'un text d'un sopar de Nadal, realment l'he trobat un programa molt senzill d'utilitzar, que qualsevol persona en podria fer ús.
El que ha estat més complexe per a mi ha estat ordenar el text per tal de poder relacionar totes les idees.
El que ha estat més complexe per a mi ha estat ordenar el text per tal de poder relacionar totes les idees.
Etiquetes de comentaris:
Conferències,
GTIC,
Mapes mentals,
Recursos audiovisuals,
Recursos TIC
Treballem amb fluxogrames
Per posar una mica en pràctica el programa Gliffy he fet un senzill fluxograma sobre com travessarem un semàfor.
Etiquetes de comentaris:
Comunicació,
Conferències,
Fluxogrames,
GTIC,
Recursos audiovisuals,
Recursos textuals,
Recursos TIC
Els fluxogrames
Eines de suport al
pensament: Els fluxogrames
Segons el bloc de Jordi Simón, els diagrames de flux són una
eina que s'utilitza per representar procediments encaminats a resoldre una
tasca. La seva utilització prové del món de la informàtica però avui en dia
s'utilitza en molts diferents àmbits. Per als futurs mestres contemplem dues
utilitzacions:
- Per planificar tasques pròpies relacionades amb el desenvolupament de la tasca professional. Per exemple representar el procés per a l'acollida d'un nou professor o alumne a l'escola.
- Ensenyar als alumnes aquesta eina, tenint present que l'eina és un bon mitjà per aprendre i practicar amb: Presa de decisions, resolució de problemes, planificació, organització, destriar la informació essencial de l'accessòria, definició d'ordres i instruccions, compliment de normes i estructures,...
Els fluxogrames tenen una simbologia molt definida de la que
en podem destacar:
![[einesfluxograma1.jpg]](https://blogger.googleusercontent.com/img/b/R29vZ2xl/AVvXsEg2Zy-eF3N_CCoE7oU8VNG8-126VDMpLTcRCobOeVnhCUP6hmAquliIzjejO19bZMU_iqZQUT3uxEFCAozGDtMaqAjS39nAP22ev-iaCPsez1VyID3piGmHJdysMH-n9UMbbkg91NuBzJo/s1600/einesfluxograma1.jpg)
By: Jordi Simón
Per crear un fluxograma treballarem amb el programa Gliffy, que ens permet crear, guardar i editar diagrames de flux.
Etiquetes de comentaris:
Comunicació,
Conferències,
Fluxogrames,
GTIC,
Recursos audiovisuals,
Recursos TIC
12 propostes d'ús creatiu i multimedial del programa POWEPOINT
Si us interessa saber algunes alternatives sobre com usar el PowerPoint, aquest text us anirà molt bé:
Per als més petits de l’escola els programes de
presentacions els podem utilitzar com ara els baguls dels contistes, com aquell
sac d'on apareixen tot d'objectes que farem servir per explicar el conte.
Podem posar imatges dels protagonistes, els decorats, els instruments que apareixeran a la la història, així com alguns sons i, sobretot, diferents finals per poder triar.
Podem posar imatges dels protagonistes, els decorats, els instruments que apareixeran a la la història, així com alguns sons i, sobretot, diferents finals per poder triar.
Etiquetes de comentaris:
COED,
GTIC,
Presentacions,
Recursos audiovisuals,
Recursos TIC
Els instruments de percussió
Si vols saber una mica de música i d'instruments de percussió, fes un cop d'ull a aquest document. Pensa que amb la percussió es poden desenvolupar moltes capacitats en un nen...
Etiquetes de comentaris:
Activitats 0-3,
Activitats 3-6,
Lectures interessants,
Música,
Percussió
Subscriure's a:
Missatges (Atom)

